Aliens: Fireteam Elite - Ruptured Cistern

Design Breakdown

Project Lead

As project lead, I took ownership of studying the game to learn how the existing levels and gameplay were structured. I used this knowledge to inform my team and delegate tasks. I also reviewed and gave feedback on my team’s work, often times assisting in problem solving. I took responsibility for communication with Cold Iron Studios across teams and functions. All high-level tasks were filtered by me before being handed down to the rest of our team.

Level Blockout

Top

Our aim was to create a unique game mode experience that couldn’t be found anywhere else in the game. Some core goals of the initial design included:

  • Decentralized and defensive gameplay

  • Emphasized verticality

  • A sense of being totally surrounded

I used a rough paper design to create an experimental white box focused on o. I built a new white box after receiving access, which raised early gameplay and performance concerns due to the open layout. Ultimately, this blockout supported our design goals by:

  • Creating a series of interconnected areas to decentralize the gameplay

  • Breaking up the level flow using vertical movement

  • Using the circular level design to plan for many different enemy lanes

Experimental white boxing

Final white boxing

Level Scripting

Top

Concurrently with the 1st art pass, I familiarized myself with the proprietary content tools to create combat encounters. These responsibilities included:

  • Placing enemy spawn points and ensuring functional navigation

  • Establishing a functional mission that can succeed and fail

  • Implementing all major gameplay elements

  • Designing a rough version of the wave encounters

Team Communication

Working with proprietary tools required frequent and cross-discipline communication with a senior team at Cold Iron. With very little documentation available, this team assisted with our understanding of many gameplay elements, including:

  • Customized event scripting

  • Spawners and spawning

  • NavMesh capabilities

  • Player cover system

  • Player store

Rough Combat Encounters

My first spawner pass saw 2-3 nearby spawners at any given location. The flat architecture of the first art pass allowed me to test the limits of the game’s AI navigation. Non-elite Xenomorphs may freely transfer to most adjacent NavMeshes in addition to vaulting over short cover objects.

The first encounter pass included waves of enemies spawning from various sections of the room to push players around the space, rather than through focused lanes. However, the enemy’s individual AI behavior cause Xenomorphs to avoid forming large groups.

While the open layout encouraged this behavior, the chaotic result was more confusing than engaging. The significant gameplay shift from other levels failed to provide players with direction in the open, vertical space.

Solving Design Problems

Top

The Problems

After a tough round of feedback, we were able to identify some of the biggest pitfalls with the level’s current state:

  • Lack of recognizable POIs/stand-and-defend locations

  • Lack of enemy direction and interesting paths

  • Long waits for enemies to reach players

  • Performance concerns - the room is very large

Overall, the level art was looking good and there were multiple locations that had potential for stand-and-defend gameplay.

The Solution

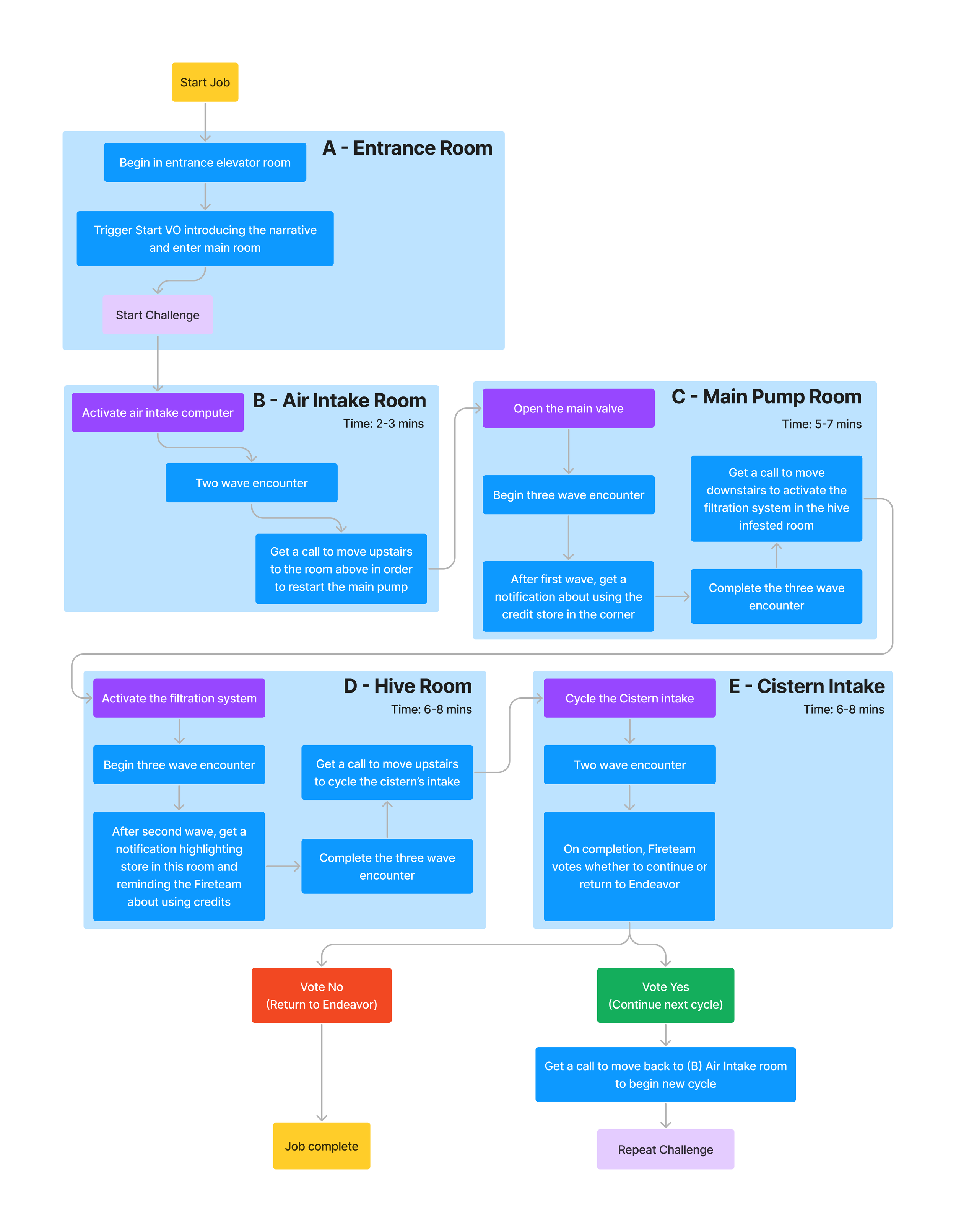
Some of the suggestions we were given by Cold Iron involved removing a significant amount of the room, around 30-40%. However, this went against the project timeline and our initial design goals. Instead, I planned a new mission flow that forced players around the level with intention.

The defense locations were comprised of a diverse mix of environments. Interactions were added to new or existing central elements in each to solidify the intent. The 10-wave gameplay loop was then broken up into 4 groups, allowing 2-3 waves at each location before activating the next objective.

My gameplay test featured curated spawns for each objective location, providing significantly better enemy direction and wait times. At the end of the game loop, the objectives reset.

Why the Solution Works

This new gameplay test successfully addressed some of our major issues by:

  • Creating identifiable POIs and better locations for stand-and-defend gameplay

  • Providing recognizable lanes to support engaging combat

  • Significantly lowering wait times for enemies to reach specified defense locations

The structure of the new flow also introduced intention to player movement through objective-based interactions and clever spawning. Below are the defense locations in the gameplay test using the new flow:

New mission flow chart

Level Design Iteration

Top

After planning the new direction, I had originally wanted to split the game loop into two variants, each featuring different sections of the room as objective locations while sharing 1st and final locations. Our limited timeline and team resources forced me to focus on the strongest version. These new tasks included:

  • Simplifying the remaining space

  • Expanding the defined gameplay areas

  • Creating unique pathways for enemies to approach players

  • Ensuring longer lanes with clear player sightlines

  • Facilitating the enemy AI’s use of specific navigations through level design and clever spawner placements

Simplifying the Space

Some sweeping changes were made throughout this iteration period to support motives like player orientation and enemy navigation, including:

  • Removing a section of the room

  • Lane redirection across the level

  • Layout adjustments

The weakest defense location had no strong POIs in addition to pathing issues, including long exit times when spawning enemies here. The section was completely removed and replaced with player-inaccessible spawner closets.

This space was replaced with spawn closets

New Lanes and Definition

Converting the objective locations into fun combat spaces involved the creation and redirection of gameplay lanes. Some locations only featured 2 lanes, with short engagement distances and a lack of difficulty support. To achieve this, all gameplay areas needed to support at least 3 lanes. One of the key passes during this phase was repositioning spawners; I added many new spawners supporting the additional and reworked lanes.

The mission start was moved to the open, flooded area nearby. The flooded area already benefited from a 3rd lane as well as increased space for comfortable gameplay. To avoid disrupting gameplay, I created a new closet room in the wall for the interaction object and ammo box.

Before/after mission start

In the main pump room, I moved the gameplay elements away from and reconstruct the wall, incorporating a new lane into the architecture. The cover pieces were rearranged to clear the lanes’ sightlines. The right lane’s stairway connection to the top level was removed and the wall and ceiling extended to the edge of the new spawn closet on the opposite end to support unique enemy pathing. The left lane was decluttered, and a long, wide set of overhead pipes was added to form a new pathing surface for enemies.

Before/after new Main Pump lane

At the Filtration objective, the gameplay space was expanded to support more comfortable 3-person combat. The center lane was redirected to convert an adjacent hallway into a lane, which pushed both lanes in the area very close together. I then carved an enemy-only tunnel into the Hive wall on the left, wrapping the ground path around the side. This supported extensive off-ground enemy pathing in addition to preventing enemy clumps by allowing the AI to naturally split between the two paths from the same lane.

Before/after filtration room sightlines

Finally, the 4th objective location was expanded, with the blocking props in the back being removed to allow free movement at the top floor. Spawners were adjusted to better support a third lane on the lower floor to the left of the objective. Some additional pathing surfaces were also created or extended in this area.

The comparison images above show 1 week of progress, with continued updates and improvements throughout the next 3 week combat rebuild.

These props were removed

Content Iteration

Top

The next iteration involved back and forth combat and level changes. A complete combat overhaul followed the level design changes. The more focused combat surfaced immediate issues with the number of enemies spawning in the level. Too many enemies at one time caused big performance hits, as well as bringing about difficulty concerns at the baseline difficulty. My main priorities included:

  • Updating all spawns to reflect new spawner placements

  • Ensuring wave encounters effectively use all combat lanes

  • Significantly reducing all enemy counts

Implementing New Lanes and Balancing Combat

These tasks were executed in two stages. The first stage involved using the directional and level design changes to inform new spawn locations. Every spawner is assigned a custom tag; by reorganizing the tag list to fit the new spawner placements, I was able to more effectively control the direction, density, and speed of an attack.

The large numbers of enemies served the space well when the combat was more decentralized. However, scaling down to more focused lanes quickly caused the masses of Xenomorphs to feel overwhelming. A first pass at the encounters was not enough and needed to be pushed further. After two weeks, nearly 50% of all fodder enemies, around 30-40% of special enemies, and approximately 25% of elite enemies had been removed. Each wave was carefully curated to effectively use every lane of the combat spaces, all the while maintaining a balanced difficulty ramp throughout the experience.

Conclusion

Top

Working on Aliens: Fireteam Elite and Ruptured Cistern was an incredible and unforgettable experience. My team produced amazing work while also bringing so much fun and joy to the project. A pivotal moment for myself, my skills, and my mindset, I will be using the lessons learned for a long time to come. I’m incredibly proud of what we’ve produced, and are ecstatic that the A:FE community has enjoyed Ruptured Cistern so much.